廣達人力仲介有限公司-人力仲介,外勞人力仲介,桃園外勞人力仲介
關於我們
服務項目
家庭看護工
家庭幫傭
養護機構看護工
製造業移工
申請流程&成本
Q&A資訊分享
客戶迴響
客戶反饋分享
暢談聘僱二三事
巴氏量表Q&A
媒體報導
長照資源
聯絡我們
客戶迴響
首頁
>
客戶迴響
>
巴氏量表Q&A
文章分類
Article
客戶反饋分享
暢談聘僱二三事
巴氏量表Q&A
媒體報導
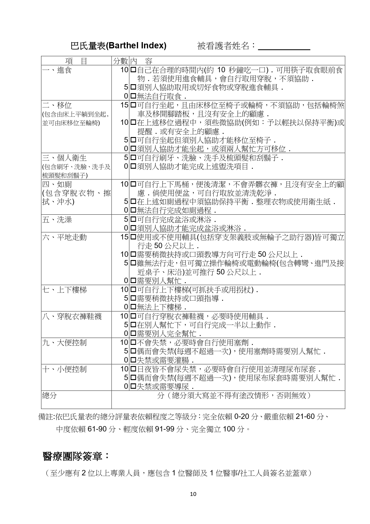
112.10.13最新版巴氏量表免費下載免費諮詢/桃園外籍看護仲介推薦 台北移工
112.10.13
最新版 巴氏量表
免費下載 免費諮詢
如有未能下載,煩請來電
任何申請相關疑問,歡迎洽詢廣達人力仲介專員
上一篇
回列表
下一篇
TOP
回首頁
電話
電話